6ф6с кто готовил? - Ламповая техника - Форум по...
Батарейка крона 6F22 9v: Аналоги, Размеры, Хара...
Справочник по радиолампам
F6
Фар Mazda 6 FULL LED десен/Фар Мазда 6 LED Ориг...
Фар far ляв фарове за Фолксваген Т6.1 Vw Transp...
Свет 6 вольт – Telegraph
6Volt batteri - Varta Funstart 6N6-3B-1 / 006012
Купить мотоцикл Кри привело вождения пятно свет...
Лампа Фары 6v15w Галогеновая (старого Образца М...
Лампа 6Д6А-В – E-Goods
Фейслифт фарове за Audi A6 C6 facelift far faro...
Фар VW Golf 6 Bi-Xenon LED ляв/Фар Голф 6/Фар G...
Μπαταριες 6volt βαθιας εκφορτισης
6V6GT PSVANE. Электронная лампа, подобранная пара
Die Geschichte der 6L6, Teil 2 von Seite1
Фар Golf 6 Bi-Xenon десен/Фар Голф 6 ксенон/Фар...
Усилитель На 6ф3п (6ф5п) - Страница 6 - Лампова...
ΦΤΙΑΞΤΕ ΜΙΑ ΑΝΕΜΟΓΕΝΝΗΤΡΙΑ 6-VOLT !!! | FREEPAT...
6 volt forlygtepærer - dba.dk - Køb og Salg af ...
Оловна батерия Foton FS6-1.2, VRLA 6V 1.2Ah, за...
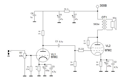
6ф6с - сказка для радиолюбителей про радиолампы...
Батарейка Крона 6F22 9V 9 вольт 6LR61 Для пульт...
Восстанавливаем ближний свет фар Мазда 6 GG • П...
Фар мазда 6 (28 фото) - красивые картинки и HD ...
6в БП накала - Ламповая техника - Форум по ради...
Однотакт На 6Ф6С - Страница 3 - Ламповая техник...
Продавам пълен комплект фарове за А6 4F - Прода...