Управление через ШИМ контакты - презентация онлайн
ШИМ - широтно-импульсная модуляция | joyta.ru
Что такое ШИМ в смартфоне и зачем он нужен | На...
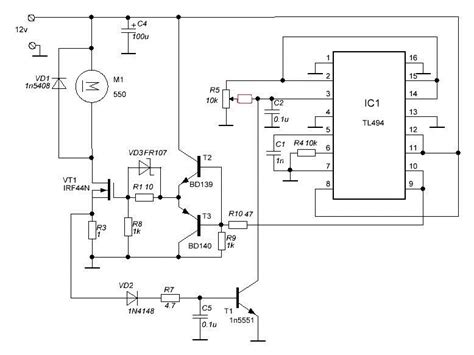
ШИМ контроллер для импульсных источников питания
"Шим модулятор схема"
Как работает ШИМ | Часть 2 - YouTube
Простая схема ШИМ модулятора - Песочница (Q&A) ...
ШИМ в схеме регулятора - Песочница (Q&A) - Фору...
ШИМ до модуль преобразователя напряжения 0%-100...
Простой ШИМ регулятор
6ES7132-6BD20-0DA0. 6ES71326BD200DA0. SIMATIC E...
Контроллер ШИМ своими руками ⋆ Электрик Дома
Шим Модулятор - Песочница (Q&A) - Форум по ради...
Что такое ШИМ – Широтно-Импульсная Модуляция? ⋆...
Усиление ШИМ | Аппаратная платформа Arduino
Помогите опознать ШИМ - Дайте схему! - Форум по...
Превратите ШИМ модулятор в цифро-аналоговый пре...
Помогите со схемой ШИМ - Начинающим - Форум по ...
Настраиваем и генерируем ШИМ. | CDEblog
ШИМ контроллер | Электроника. Радиотехника
Широтно импульсная модуляция сигналов (ШИМ)
Помогите со схемой ШИМ - Страница 4 - Начинающи...
ШИМ схема на популярном операционном усилителе ...
Цифровой шим контроллер